首页
志愿评估
报考资讯
线上课程
训练营
关于我们
优秀学员
{{ userInfo.user_nickname }}
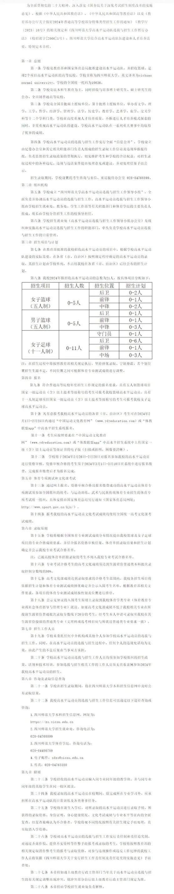
2024高水平运动队招生简章
发布日期:2025-06-05
10