江汉大学2024年体育单招招生简章

发布日期:2024-03-05 10

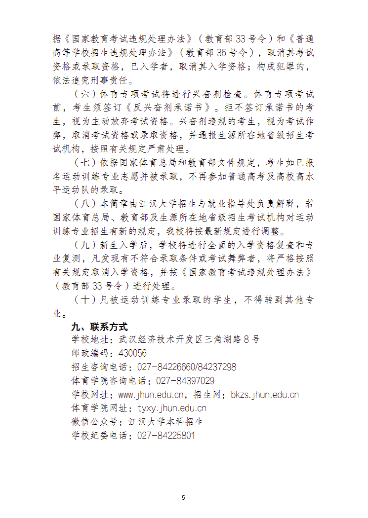
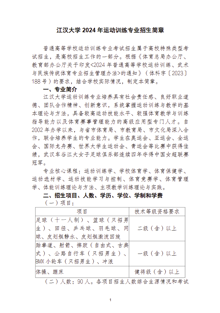
<section><p style="margin-top: 0px; margin-bottom: 0px; padding: 0px; outline: 0px; max-width: 100%; clear: both; min-height: 1em; font-size: 18px; letter-spacing: 1.5px; visibility: visible; box-sizing: border-box !important; overflow-wrap: break-word !important;"><br></p> <section><br style="margin: 0px; padding: 0px; outline: 0px; max-width: 100%; box-sizing: border-box !important; overflow-wrap: break-word !important; visibility: visible;"></section></section><p style="margin-top: 0px; margin-bottom: 0px; padding: 0px; outline: 0px; max-width: 100%; clear: both; min-height: 1em; color: rgba(0, 0, 0, 0.9); font-family: system-ui, -apple-system, BlinkMacSystemFont, " helvetica neue sc sans gb yahei ui arial sans-serif font-size: letter-spacing: text-wrap: wrap background-color: rgb text-align: right height: overflow: hidden visibility: visible box-sizing: border-box overflow-wrap: break-word><br style="margin: 0px; padding: 0px; outline: 0px; max-width: 100%; box-sizing: border-box !important; overflow-wrap: break-word !important; visibility: visible;"></p> <p style="margin-top: 0px; margin-bottom: 0px; padding: 0px; outline: 0px; max-width: 100%; clear: both; min-height: 1em; color: rgba(0, 0, 0, 0.9); font-family: system-ui, -apple-system, BlinkMacSystemFont, " helvetica neue sc sans gb yahei ui arial sans-serif font-size: letter-spacing: text-align: center text-wrap: wrap background-color: rgb visibility: visible box-sizing: border-box overflow-wrap: break-word><br style="margin: 0px; padding: 0px; outline: 0px; max-width: 100%; box-sizing: border-box !important; overflow-wrap: break-word !important; visibility: visible;"></p> <p style="margin-top: 0px; margin-bottom: 0px; padding: 0px; outline: 0px; max-width: 100%; clear: both; min-height: 1em; color: rgba(0, 0, 0, 0.9); font-family: system-ui, -apple-system, BlinkMacSystemFont, " helvetica neue sc sans gb yahei ui arial sans-serif font-size: letter-spacing: text-align: center text-wrap: wrap background-color: rgb visibility: visible box-sizing: border-box overflow-wrap: break-word><img class="rich_pages wxw-img js_insertlocalimg" src="https://mmbiz.qpic.cn/sz_mmbiz_png/91XeYqHfcnKj4u2FJMIXhbP6fvhfOryHOtewQTibUib3YnnYqYKIVIskOeLhkewfu8YHibBBgrF44QQhBe5Yspxug/640?wx_fmt=png&amp;from=appmsg&amp;wxfrom=5&amp;wx_lazy=1&amp;wx_co=1" alt="图片" style="margin: 0px; padding: 0px; outline: 0px; max-width: 100%; box-sizing: border-box !important; overflow-wrap: break-word !important; vertical-align: bottom; height: auto !important; visibility: visible !important; width: 677px !important;"></p> <p style="margin-top: 0px; margin-bottom: 0px; padding: 0px; outline: 0px; max-width: 100%; clear: both; min-height: 1em; color: rgba(0, 0, 0, 0.9); font-family: system-ui, -apple-system, BlinkMacSystemFont, " helvetica neue sc sans gb yahei ui arial sans-serif font-size: letter-spacing: text-align: center text-wrap: wrap background-color: rgb box-sizing: border-box overflow-wrap: break-word><img class="rich_pages wxw-img js_insertlocalimg" src="https://mmbiz.qpic.cn/sz_mmbiz_png/91XeYqHfcnKj4u2FJMIXhbP6fvhfOryHgUjNm40wq1knJ4zqTBUWjnZTibGlYvbpt5GFFuDicsYtRpyLUKAG7EpQ/640?wx_fmt=png&amp;from=appmsg&amp;wxfrom=5&amp;wx_lazy=1&amp;wx_co=1" alt="图片" style="margin: 0px; padding: 0px; outline: 0px; max-width: 100%; box-sizing: border-box !important; overflow-wrap: break-word !important; vertical-align: bottom; height: auto !important; visibility: visible !important; width: 677px !important;"></p> <p style="margin-top: 0px; margin-bottom: 0px; padding: 0px; outline: 0px; max-width: 100%; clear: both; min-height: 1em; color: rgba(0, 0, 0, 0.9); font-family: system-ui, -apple-system, BlinkMacSystemFont, " helvetica neue sc sans gb yahei ui arial sans-serif font-size: letter-spacing: text-align: center text-wrap: wrap background-color: rgb box-sizing: border-box overflow-wrap: break-word><img class="rich_pages wxw-img js_insertlocalimg" src="https://mmbiz.qpic.cn/sz_mmbiz_png/91XeYqHfcnKj4u2FJMIXhbP6fvhfOryHNZ5ISAbTkKCAIQyQEu7oShdX6EfibnnMQR9hzvSrjyQI9GwyrpNXJEA/640?wx_fmt=png&amp;from=appmsg&amp;wxfrom=5&amp;wx_lazy=1&amp;wx_co=1" alt="图片" style="margin: 0px; padding: 0px; outline: 0px; max-width: 100%; box-sizing: border-box !important; overflow-wrap: break-word !important; vertical-align: bottom; height: auto !important; visibility: visible !important; width: 677px !important;"></p> <p style="margin-top: 0px; margin-bottom: 0px; padding: 0px; outline: 0px; max-width: 100%; clear: both; min-height: 1em; color: rgba(0, 0, 0, 0.9); font-family: system-ui, -apple-system, BlinkMacSystemFont, " helvetica neue sc sans gb yahei ui arial sans-serif font-size: letter-spacing: text-align: center text-wrap: wrap background-color: rgb box-sizing: border-box overflow-wrap: break-word><img class="rich_pages wxw-img" src="https://mmbiz.qpic.cn/sz_mmbiz_png/91XeYqHfcnKj4u2FJMIXhbP6fvhfOryHsYHiaWPLdic3JHZ44SLtXBQlXVIiaXLHPVB81c2Be2WJW6xCN08lXbp4g/640?wx_fmt=png&amp;from=appmsg&amp;wxfrom=5&amp;wx_lazy=1&amp;wx_co=1" alt="图片" style="margin: 0px; padding: 0px; outline: 0px; max-width: 100%; box-sizing: border-box !important; overflow-wrap: break-word !important; vertical-align: bottom; height: auto !important; visibility: visible !important; width: 677px !important;"></p> <p style="margin-top: 0px; margin-bottom: 0px; padding: 0px; outline: 0px; max-width: 100%; clear: both; min-height: 1em; color: rgba(0, 0, 0, 0.9); font-family: system-ui, -apple-system, BlinkMacSystemFont, " helvetica neue sc sans gb yahei ui arial sans-serif font-size: letter-spacing: text-align: center text-wrap: wrap background-color: rgb box-sizing: border-box overflow-wrap: break-word><img class="rich_pages wxw-img js_insertlocalimg" src="https://mmbiz.qpic.cn/sz_mmbiz_png/91XeYqHfcnKj4u2FJMIXhbP6fvhfOryHRc4q7ef72JN3nO6JMibPLFW5gkCORicX7Ty38qy2IpsBZrjARdAP90Gw/640?wx_fmt=png&amp;from=appmsg&amp;wxfrom=5&amp;wx_lazy=1&amp;wx_co=1" alt="图片" style="margin: 0px; padding: 0px; outline: 0px; max-width: 100%; box-sizing: border-box !important; overflow-wrap: break-word !important; vertical-align: bottom; height: auto !important; visibility: visible !important; width: 677px !important;"></p> <p><br></p>