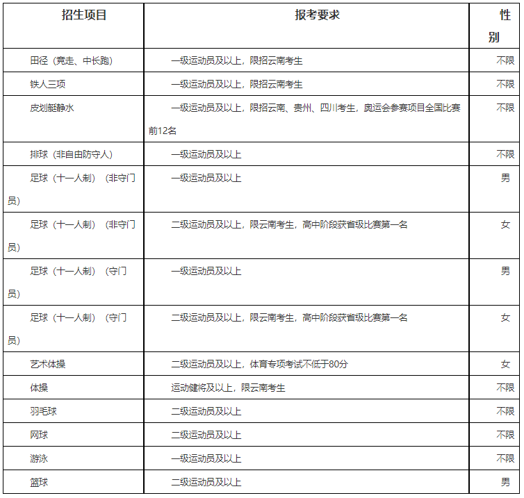
昆明理工大学创建于1954年9月1日。学校现有呈贡、莲华、新迎、嵩明四个校区,占地3915亩(不含嵩明校区),主校区为呈贡校区,位于昆明市呈贡大学城。经过70年的发展,学校现已成为一所以工为主,理工结合,行业特色、区域特色鲜明,多学科协调发展的综合性大学,是云南省规模最大、办学层次和类别齐全的重点大学。昆明理工大学下设1个学部、28个学院、7个研究院、14个临床教学基地;设有研究生院。现有教职工4103人,其中,专任教师2850人,教授、副教授职称人员1827人。现有“两院院士”“国家高层次人才”特邀教授入选者、“杰青”等127人,“云南省科技领军人才”“云岭学者”等省部级人才921人次。现有在籍学生5.3万余人(含留学生583人),其中本科生32923人(含留学生198人),研究生19354人(含留学生385人)。昆明理工大学工程学、材料科学、化学、环境/生态学、植物与动物学、农业科学、临床医学、计算机科学、地球科学、生物学与生物化学共10个学科先后进入ESI全球前1%。现拥有国家重点学科1个、国家重点培育学科1个、省级重点学科23个、省院省校合作共建重点学科9个、国家级博士后科研流动站11个、省级博士后科研流动站8个、一级学科博士学位授权点17个,博士专业学位授权点3个;一级学科硕士学位授权点44个,硕士专业学位授权点22个;有91个本科专业(在招),在全国设有37个函授站(点),43个夜、函大本专科专业;拥有1个国家级专业技术人员继续教育基地、2个省级培训基地。1个国家级数字技术(智能制造工程技术)工程师培育项目培训机构。昆明理工大学具有优良的体育传统和办学基础,学校现为中国大学生体育协会网球分会常务副主席单位,排球、羽毛球分会副主席单位,云南省学生体育协会排球、网球、运动营养与健身专业委员会主任单位,云南省体育综合改革试点建设高校,云南省少数民族传统体育基地。学校设有体育学院,现有教师54人,其中教授5人、副教授19人,博士8人(含在读)。现有世界冠军1人,兴滇人才奖获得者1人,运动健将3人,国家一级裁判及以上32人,14名教师有海外留学、访学、参赛的经历。体育学院坚持“育人至上、人格与体魄并重”的体育发展观,各支运动队坚持科学训练与管理,近三年,获国际级比赛冠军2项、前八名13项;获国家级比赛冠军6项、亚军2项、大区赛冠军9项、前八名10项,获省级冠军50余项。学校建有昆明理工大学李永波国际羽毛球学院、国际艺术体操学院,与云南省体育局建立联合培养机制,协同培养高素质体育人才。运动训练专业人才培养以适应我国体育事业发展需求,具有良好的道德修养和文化素养,热爱体育事业,具备职业道德修养;具有较强的实践能力和创新意识、团队合作精神、社会责任感和服务社会的奉献精神;能运用信息技术辅助教学与科研,掌握一门外语;掌握专项运动教学、训练、竞赛的基本理论与方法,具备较强的专项运动竞技能力、运动训练指导和竞赛组织能力,能够从事运动队训练与竞赛、学校体育教学、体育俱乐部训练与管理工作,具备国际视野、卓越才能、创新创业精神的复合型人才为目标。体育概论、运动训练学、体育竞赛学、运动解剖学、运动生理学、体育心理学、运动技能学习与控制、专项理论与实践、健康教育学、体育科学研究方法、学校体育学等。学生达到学校规定的毕业和学位授予要求,毕业时颁发昆明理工大学本科毕业证书和授予学士学位证书。(一)运动训练专业拟招生计划:90人(含保送录取优秀运动员)注:以上计划为拟定计划(含保送录取运动员计划),正式计划以上级部门下达为准。面向全国招生,不列分省计划。我校根据报考生源情况和学校专业发展需求制定分项目招生计划,请关注我校本科招生网(https://www.kmust.edu.cn/zsjy/bkszs.htm)(二)招生项目:田径(竞走、中长跑),铁人三项,皮划艇静水,排球(非自由防守人),艺术体操,体操,足球(十一人制)(守门员),足球(十一人制)(非守门员),羽毛球,网球,游泳,篮球。(一)符合2024年高考报名条件,且已参加生源所在地的高考报名。(二)我校面向全国各省、自治区、直辖市(不含港澳台)招收在役和退役的优秀运动员以及具备我校招生专业项目的国家二级运动员(含)以上技术等级称号的体育人才。具体项目等级要求见下表:

(三)考生的身体健康状况须符合教育部等部门关于普通高等学校招生体检工作的有关规定。按照体育总局办公厅、教育部办公厅关于印发《2024年普通高等学校运动训练、武术与民族传统体育专业招生管理办法》的通知(体科字﹝2023﹞188号)文件要求,报名统一在“中国运动文化教育网”或“体教联盟APP”中“普通高等学校运动训练、武术与民族传统体育招生系统”中进行,考试安排详见体育总局办公厅发布的《2024年体育单招考生指南》,请报考我校的考生务必按时注册、报名和考试。我校依据国家体育总局、教育部相关文件规定及考生实际情况确定文化成绩与体育专项成绩最低控制线。体育专项考试成绩录取控制线不低于40分,其中艺术体操体育专项考试不低于80分,具体分数线根据生源实际情况确定。文化成绩录取控制线不低于180分。对持有一级运动员等级证书的考生,可在学校文化成绩录取控制线下降低30分录取;对持有运动健将技术等级证书的考生,可在学校文化成绩录取控制线下降低50分录取。1.对符合我校录取资格的考生,按照文化成绩30%和体育专项考试成绩70%的比例计算综合分,具体公式:综合分=(文化成绩/6)×30%+体育专项成绩×70%,综合分计算时保留小数点后两位,采用四舍五入计数保留法。若综合分相同,则依次比较体育专项、语文、数学、英语成绩。2.以综合分为依据,按各招生项目计划从高到低择优录取,确定拟录取名单。优先录取第一志愿考生,在第一志愿录取未完成招生计划的情况下,再录取第二志愿考生。3.拟录取考生信息公示无异议后,根据国家体育总局和教育部要求办理相关录取手续。考生被运动训练专业录取后不得放弃录取资格,并且不再参加普通高考及高校高水平运动队录取。1.拥护中国共产党领导,拥护社会主义制度;无犯罪记录,无兴奋剂违规记录。2.符合2024年高考报名条件,并取得生源所在地高考报名号。(1)我校招生项目中,奥运项目破世界纪录或亚洲纪录或全国纪录(不含青年纪录);(4)我校招生项目中,除足球、篮球、排球外的其他奥运项目的运动健将,且参加《符合高校保送录取优秀运动员的竞赛项目及赛事名录(2023版)》中所列赛事和小项的最高组别比赛,且应取得世界体育比赛前8名,或亚洲体育比赛前6名,或全国体育比赛前3名。2024年2月1日12:00至15日12:00登录“中国运动文化教育网”(www.ydyeducation.com)或“体教联盟APP-体育招生”中的“运动员保送系统”进行报名。2.身份证(正反面电子版),如有曾用名的,还应提交本人户口本页(电子版);以上材料通过保送系统提交,学校将及时进行审核,原件由运动员自行保存备查。运动训练专业学费标准为3400元/年,如有调整以云南省发展和改革委员会当年制定的收费政策和核定标准执行。1.学校按教育部、国家体育总局相关文件要求将拟录取名单报生源所在地省级招生考试机构备案,并按教育部政策要求对拟录取名单进行公示。2.学校加强运动训练专业招生过程监督,纪检监察部门实施监督的再监督,并主动接受社会各界监督。监督电子邮箱:xjw@kust.edu.cn。3.学校认真实行责任制和责任追究制。对违反规定的工作人员,严厉查处;凡不符合报名条件或通过弄虚作假、徇私舞弊等违反国家招生工作规定的行为报考或录取的考生,一经发现,按规定取消当年报考或录取资格。4.本简章由昆明理工大学招生办公室负责解释,若有与教育部、国家体育总局对运动训练专业招生考试规定冲突的,以教育部、国家体育总局相关规定为准。学校地址及邮编:云南省昆明市呈贡区景明南路727号,邮编650500